首页
Nav
产品中心
Nav
解决方案
Nav
精彩视频
Nav
新闻资讯
Nav
关于SkyCells
Nav
联系我们
Nav
企业新闻
行业动态
信息
身 边 的 记 录 者
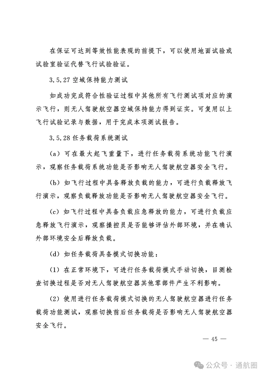
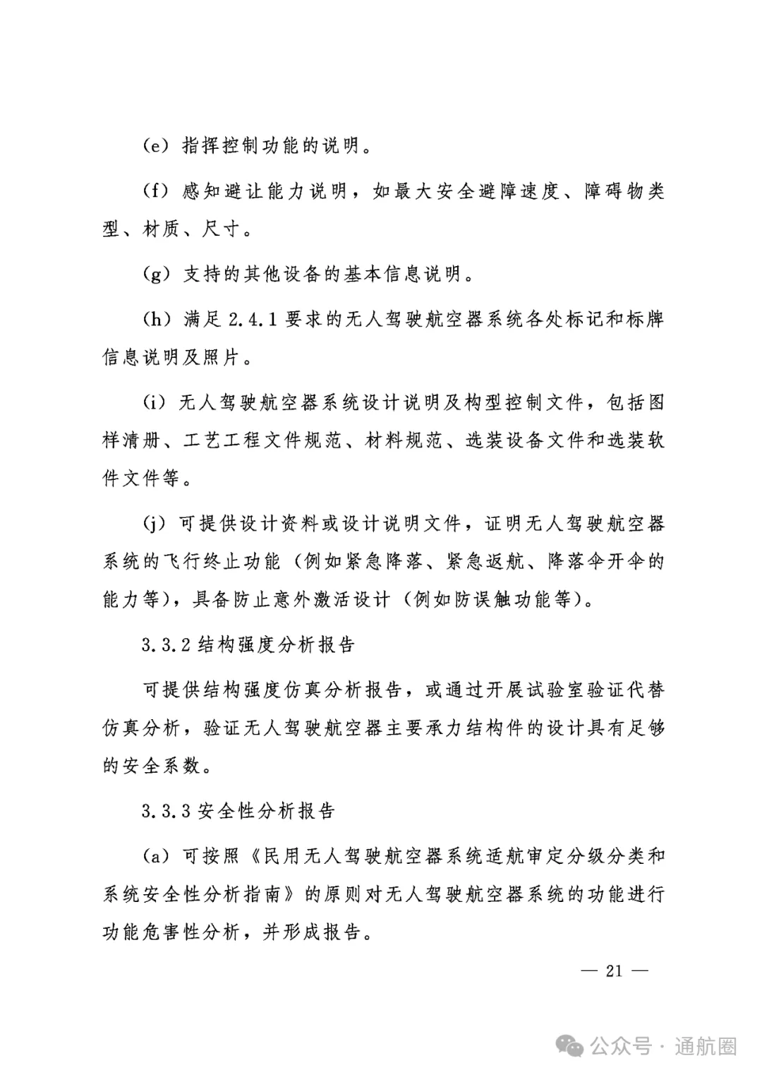
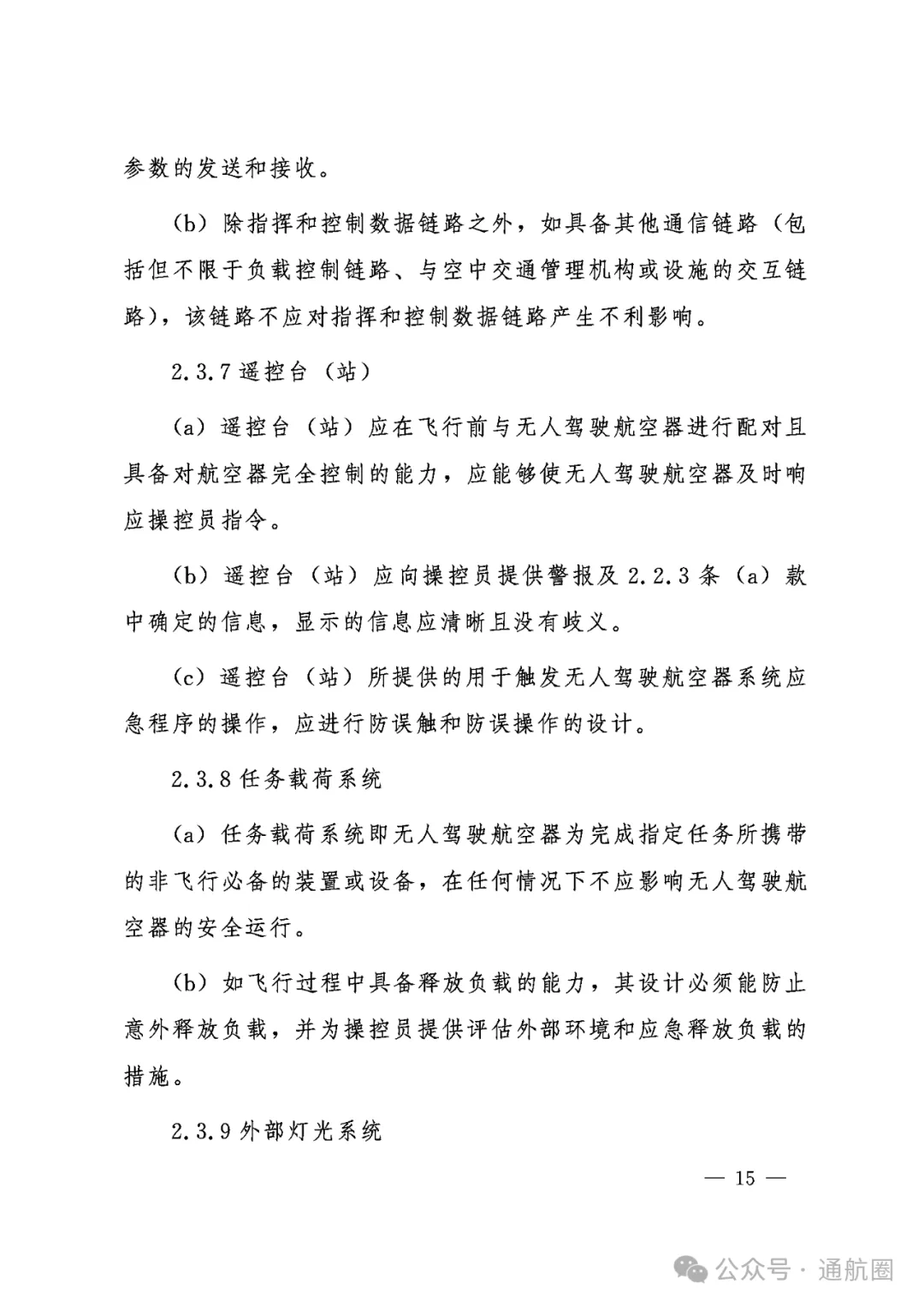
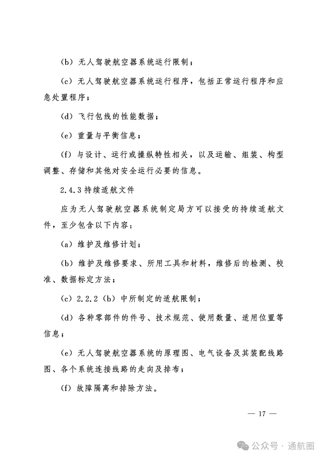
适用于正常类、限用类中型无人机!民航局适航司印发《中型民用无人驾驶航空器系统适航标准及符合性指导材料 (试行)》
发表时间:2024-08-07 14:13
作者:SkyCells
低空经济中,无人机的适航审定一直是各方关注的一个热点。今年2月,民航局发布
《限用类中型无人驾驶航空器系统型号合格审定指南》征求意见稿
,这对于中型无人机的适航审定来说十分比较重要的文件(
民航局发布《限用类中型无人驾驶航空器系统型号合格审定指南》征求意见稿,2月29日截止
),因此我们也一直在跟踪关注。
据8月7日黄烁桥教授“
适航思维
”的消息,近日,民航局适航司正式印发了
《中型民用无人驾驶航空器系统适航标准及符合性指导材料 (试行)》咨询通告
(
民航适函[2024]52号,AC-92-AA-2024-02
)。值得一提的是,该文件同时适用于
正常类和限用类
的中型无人机的适航:
该咨询通告适用于
中型民用无人驾驶航空器系统
的
型号合格证、型号合格证更改、补充型号合格证等设计批准工作
。对于
申请设计批准
的
正常
类
中型民
用
无人驾驶航空器系统
,可将第2章的条款作为审定基础;对于
申请设计批准的
限用类
中型民用无人驾驶航空器系统
,可将第2章除第2.3节之外的条款 作为审定基础;如在上述设计批准项目中,本咨询通告第2章的 适航标准未涵盖或者不适用产品的特定设计特征或使用场景要求,
可采用问题纪要的形式补充或替换相关适航要求
。
值得注意的是,
第3章符合性指导材料
所描述的可接受的符合性方法
并非强制要求
,即
并非表明对第2章适航标准相关条款符合性的唯一方法
。该符合性指导材料主要适用于
限用类中型电动多旋翼无人驾驶航空器系统
,对于其他构型或其他动力驱动形式的 限用类中型无人驾驶航空器系统,申请人可参考其符合性验证思 路适当调整或重新制定符合性方法,
在获得局方接受后,采用问题纪要记录新的符合性方
法
。
此外,该符合性指导材料也
未完全涵盖
针对正常类中型无人驾驶航空器系统的可接受的符合性方法
,
可由申请人结合项目具体情况与局方讨论后确定可接受的符合性方法,并使用问题纪要将其记录
。后续将根据审查项目的实践积累情况,逐步将符合性方法补充到本咨询通告符合性指导材料中。
上一篇
探索低空经济发展考核丨《江西省关于促进低空经济高质量发展的意见(征求意见稿)》发布
下一篇
中央全会决定首次写入新质生产力、通用航空、低空经济!习近平:关于《中共中央关于进一步全面深化改革、推进中国式现代化的决定》的说明
文章分类:
行业动态
分享到:
友情链接
北京佰才邦技术股份有限公司
南京佰联信息技术有限公司
产品中心
解决方案
精彩视频
关于SkyCells
联系我们
新闻资讯
行业动态